Retrofit – AMC modernisiert Ihre Automatisierungsanlagen
Eine der Kernkompetenzen der AMC GmbH ist der Bereich Automatisierung mit SPS (Speicherprogrammierbare Steuerungen), speziell mit Siemens Endgeräten. In vielen Bereichen der Forschung und Industrie sind veraltete Steuerungen im Einsatz, die den immer höheren Anforderungen nicht mehr Stand halten können, immer störanfälliger werden und für die die Beschaffung von Ersatzbaugruppen immer schwieriger, zeitaufwendiger und teurer wird. Mitunter gibt es auch kein Servicepersonal mehr, welches die Programmierung solcher Steuerungen beherrscht. Stillstands Zeiten, die durch Ausfälle von Baugruppen entstehen, verursachen hohe Kosten. In Forschungseinrichtungen ist es notwendig viele Messwerte aufzuzeichnen, auszuwerten und zu speichern. Oftmals können Messwerte nur über die Druckerschnittstelle ausgeben werden, teilweise werden Messwerte händisch in Tabellen eingetragen.
Wir machen Ihre Anlage wieder fit
Unsere Aufgabe ist es, das bestehende Komplettsystem oder auch bestimmte Teile davon durch moderne Technik zu ersetzen und die Steuerung an die aktuellen Anforderungen anzupassen.
Der Einsatz modernster Konzepte in der Automatisierungstechnik bietet leistungsfähigere und effizientere Steuerungen für alle Ihre Aufgaben. Schnellere, sichere Ausführung der programmierten Abläufe und genaueres Erfassen von Messwerten und Signalen führt zu effizienteren Möglichkeiten der Datenerfassung, Speicherung und Auswertung.
Retrofit einer Steuerung für Glasschmelzofen
Wir konnten dieses Vorgehen schon in mehreren Projekten umsetzen. In einem davon wurde ein alter Schaltschrank inklusive Steuerungskomponenten (alte SPS „Siemens S5“) ersetzt. Es wurde ein komplett neuer Schaltschrank mit Klimatisierung errichtet und eine neue Steuerung S7 -15xx mit den Signalbaugruppen sowie den Profibusmodulen von der Firma Gantner Instruments für die Erfassung der Dehnmessstreifen (Waage) eingebaut. Zudem haben wir ein neues Operatorpanel für die Bedienung der Anlage und Kalibrierung der Waagen eingebaut und in Betrieb genommen. Besondere Anforderungen bei dieser Realisierung waren die Temperaturen in der Nähe des Glasschmelzofen.
Retrofit hochverfügbarer SPS
Bei einem anderen Projekt war eine Anlagensteuerung Siemens Steuerung S115U CPU 944B vorhanden. Diese wurde durch eine hochverfügbare SPS ersetzt und erweitert (SPS S7 400H). Aufgabe war es, alte Sensoren und Aktoren in die neue Steuerung zu integrieren. Für die alte Anlage war zwar ein Steuerungsprogramm vorhanden und diente als Grundlage, musste aber komplett überarbeitet werden, da bestimmte Abläufe fehlerhaft waren oder neu erarbeitet werden mussten, da auch Beschreibungen fehlten. Durch die Modernisierung können nun Steuerungs- und Regelabläufe schneller bearbeitet und ausgeführt werden, eine höhere Genauigkeit wird bei der Regelung erreicht, die Visualisierung wurde neu errichtet, ein modernes Design integriert und eine bessere Alarmierung gewährleistet. Teilweise wurden vorher Messwerte händisch aufgezeichnet, nunmehr werden alle Daten erfasst und in einer Datenbank sicher abgelegt, sodass nach Jahren die Werte weiterhin verfügbar sind.
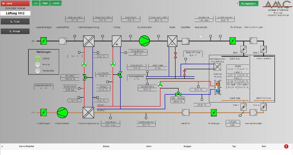
Retrofit für die Gebäudeautomation
Auch eine alte Gebäudesteuerung „Siemens SICLIMAT EXPERT DNC“ konnten wir auf S7 300 Steuerungen umbauen und zuletzt zwei neue Umbauten auf S7 1500 SPS realisieren. Die Umbauarbeiten der Gebäudeautomation erfolgten im laufenden Betrieb. Der Laborbetrieb lief fast ungestört weiter und es gab nur geringe Stillstands Zeiten (z.B. nur beim Umschalten oder Neustart der Steuerungen). An die modernen Steuerungen wurden höhere Ansprüche gestellt, welche durch verbesserte Steuerungs- und Regelabläufe, Implementierung neuer Funktionen, Entfeuchtungsfunktion der Labore, Verbesserungen der Absaugung von Chemieschränken, Implementierung einer Kalenderfunktion für das Ein- und Ausschalten der Lüftung/Heizung bestimmter Räumlichkeiten erfüllt wurden. Die Schwerpunkte bei den Umbauarbeiten waren u.a. die Komponenten im Schaltschrank, welche erhalten werden mussten, die bestehende manuelle Steuerung der Anlage mit Relaistechnik auf Basis 24VAC (Wechselspannung), Einbinden über Koppelrelais 24VAC auf 24VDC (Gleichspannung), Anpassen und Erweitern bestehender Stromlaufpläne.
Ihre Vorteile eines Retrofit
Zusammenfassend können folgende Vorteile durch eine Modernisierung erreicht werden:
Bessere Regel- und Steuertechnik;
Schnelle Verarbeitung der Daten und höhere Genauigkeit;
Höhere Funktionalität und Effektivität;
Einsatz von Bedienpanels mit modernem Design (bedienerfreundlich mit erhöhter Sicherheit durch Passwortschutz);
Schlankere und modularere SPS (weniger Platz für Montage benötigt) und Erweiterbarkeit;
Ausfallsicherheit und geringere Störanfälligkeit;
Bessere Verfügbarkeit bei Ersatzbeschaffungen;
Fernzugriff durch Einsatz von TIA-Portal möglich für besseren Support im Störungsfall
Bessere Kopplung zu Prozessleitsystemen über moderne Schnittstellen (OPC-UA).
Link: https://www.amc-systeme.de/retrofit-amc-modernisiert-ihre-automatisierungsanlagen.html
AMC – Analytik & Messtechnik GmbH Chemnitz ist ein 1990 gegründetes Systemhaus für Mess-, Prüf-, Steuerungs- und Automatisierungstechnik.
Seit über 30 Jahren gehören zum umfangreichen Lieferprogramm von AMC Produkte und Systemplattformen für die Mess- und Prüftechnik, für die Steuerungstechnik sowie für die Automation. Als herstellerunabhängiger Lieferant beraten wir unsere Kunden individuell bei der Auswahl der für die konkrete Anwendung optimalen Produkte. AMC ist dabei langjähriger autorisierter Vertriebs- und/oder Systempartner namhafter Hersteller wie z.B. ADVANTECH, GANTNER Instruments, MEILHAUS Electronic und NI (NATIONAL Instruments).
Unser Produktlieferprogramm gliedert sich in folgende Haupt-Bereiche:
• Industrielle Computertechnik
(Industrie PC, Panel PC, Touch Displays, Embedded Box PC, SBC, Portable PC, …),
• Mess- und Automatisierungstechnik
(Remote I/O Module, Test- und Prüftechnik, Messkarten, Steuerungen, mobile Messtechnik, AMC iFactoryX, …).
• Industrielle Kommunikationstechnik
(Schnittstellenkarten, Geräteserver, Switche, Router, Feldbus-/GPIB-Kontroller, ….),
AMC bietet Ihnen für individuelle und spezifische Anforderungen kundenspezifische Systemlösungen an, die auf dem modernsten Stand der Technik maßgeschneidert für Sie realisiert werden. Viele Aufgabenstellungen erfordern angepasste Lösungen, die einmalig sind und nicht „von der Stange“ geliefert werden können. Oftmals sollen dabei Prozesse, Anlagen, Systeme oder Maschinen und Geräte visualisiert, überwacht und/oder mit leistungsfähiger Messdatenerfassungstechnik kombiniert werden. Zur Zustandsüberwachung von Maschinen, Anlagen und Systemen sind solche Lösungen ein wesentlicher Bestandteil und im Zuge der fortschreitenden Digitalisierung zunehmend unverzichtbar.
AMC realisiert Ihnen diese spezifisch auf Ihre Anforderungen angepassten Systeme. Dabei stehen wir Ihnen beratend und kompetent von der Erstellung der Lösungskonzeption bis zur langjährigen Wartung zur Seite. So haben Sie einen Ansprechpartner für den gesamten Lebenszyklus des Systems. Hohe Qualität, Zuverlässigkeit und Termintreue sind uns dabei selbstverständlich.
Unsere speziellen Kompetenzfelder liegen bei Systemlösungen in den Bereichen:
• Monitoring- und Prozessleitsysteme,
• Steuerungs- und Überwachungssysteme sowie
• Test- und Prüfsysteme.
Weitere Informationen finden Sie auf unserer Internetseite unter: https://www.amc-systeme.de.
AMC – Analytik & Messtechnik GmbH Chemnitz
Heinrich-Lorenz-Strasse 55
09120 Chemnitz
Telefon: +49 (371) 38388-0
Telefax: +49 (371) 38388-99
http://www.amc-systeme.de
Geschäftsführer & Leiter Produktvertrieb
Telefon: +49 (371) 383880
Fax: +49 (371) 38388-99
E-Mail: bernd.goebel@amc-systeme.de
![]()


